無孔材料是指在其表麵和內部結構中,缺乏可供液體或氣體分子通過或駐留的、具有顯著尺寸的孔隙、孔洞或通道的材料。常見的有塑料、不鏽鋼、橡膠、高度致密陶瓷等。通過抗菌工藝整理具備抗菌性能的無孔材料製品應用廣泛,在眾多領域展現出巨大價值。醫療衛生領域: 無菌設備外殼、醫院牆板、推車、床頭櫃等,能有效降低交叉感染的風險。食品加工與包裝: 廚房台麵、器具和食品包裝膜等,確保食品安全,延長貨架期。公共設施與家居生活: 電梯按鈕、公共交通扶手、砧板、瓷磚、電器觸控麵板、兒童玩具等,為日常接觸提供一道無形的保護屏障。
本文特別梳理無孔材料表麵抗菌性能合規檢測完整攻略。

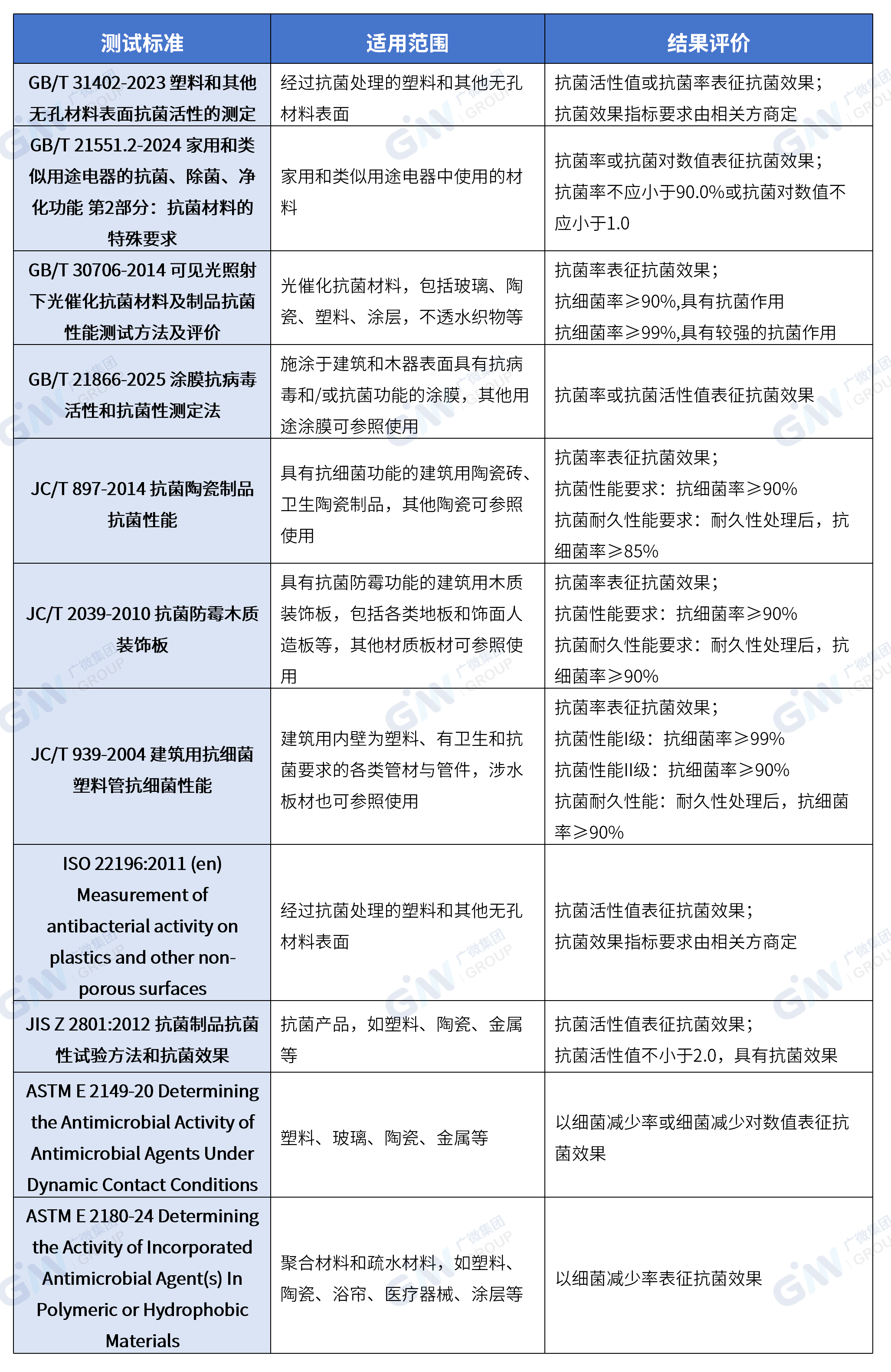
一、測試標準選擇策略
1.目標市場:(1)國內市場:優先采用國家標準,其次為行業標準。(2)美國市場:推薦使用ASTM係列標準或國際通用的ISO係列標準。(3)歐洲市場:ISO係列標準為首選,以確保符合當地普遍的法規與認可度。(4)日本市場:推薦使用JIS係列標準,更具有當地市場認可度。
2.抗菌性能宣稱:產品宣稱“抗菌率”,選擇以抗菌率為評價指標的測試方法。產品宣稱“抗菌活性值”,選擇基於抗菌活性值進行評定的標準。
3.材料特性(性狀等):(1)表麵平整的無孔材料(如塑料板材、塗層表麵),宜采用貼膜法,例如GB/T 31402-2023、ISO 22196:2011。(2)非平整或多孔材料(如顆粒、纖維),推薦使用振蕩法,例如GB/T 21551.2-2024、ASTM E2149-2020。(3)光催化材料:需選用光催化抗菌性能測試標準,如GB/T 30706-2014。
4.高端產品/特定使用場景:(一)長效抗菌驗證:對於使用中易受清潔、磨損影響的產品(如高頻接觸表麵),建議在抗菌測試前先進行耐久性處理(如模擬擦拭、磨損),再測定其抗菌效果。(二)特定微生物挑戰:應用於醫院台麵、生(sheng)物(wu)安(an)全(quan)實(shi)驗(yan)室(shi)櫃(gui)體(ti)等(deng)特(te)殊(shu)場(chang)所(suo)的(de)產(chan)品(pin),為(wei)全(quan)麵(mian)評(ping)估(gu)其(qi)抗(kang)菌(jun)能(neng)力(li),建(jian)議(yi)在(zai)測(ce)試(shi)中(zhong)增(zeng)加(jia)與(yu)實(shi)際(ji)使(shi)用(yong)場(chang)景(jing)相(xiang)關(guan)的(de)代(dai)表(biao)性(xing)菌(jun)株(zhu),以(yi)驗(yan)證(zheng)其(qi)廣(guang)譜(pu)抗(kang)菌(jun)效(xiao)果(guo)。
二、報告解讀
一份權威、可靠的抗菌性能檢測報告,是產品宣稱的科學基石。準確解讀報告,需要重點關注以下幾個核心要素:
1.機構選擇:選擇具有CMA、CNAS等資質的專業檢測機構。
2.明確宣稱:基於可靠的測試數據,可以宣稱“對金黃色葡萄球菌和大腸杆菌的抗菌率>99%",避免使用“100%殺菌”、“絕對無菌”等誇大詞彙。
3.了解局限性:抗菌不等於“自潔”,表麵仍需清潔。抗菌效果也可能隨著表麵磨損而降低。
廣微集團抗菌防黴產品性能評價檢測中心是國內抗菌防黴領域較早開展相關檢測的機構之一,1998年通過CMA認證,2003年通過CNAS認證,為國內第一批通過CMA和CNAS認證的第三方檢測機構。經過20多年的發展,現能力範圍涵蓋抗菌、防黴、防蟎、除臭等相關產品檢驗標準100餘項。本中心以“廣東省微生物種質資源庫”優質豐富的微生物種質資源為依托,秉承“無微不至,不負信賴”的服務理念和“公正、規範、準確、高效”的質量方針,麵向全國各地乃至全世界,開展專業的抗菌、防黴、防蟎、除臭、抗菌家電等檢測項目,並出具客觀、準確、權威、有效的檢測報告。
參考文獻:
[1] GB/T 31402-2023 塑料和其他無孔材料表麵抗菌活性的測定[S].
[2] GB/T 21551.2-2010 家用和類似用途電器的抗菌、除菌、淨化功能 第2部分:抗菌材料的特殊要求[S].
[3] GB/T 30706-2014 可見光照射下光催化抗菌材料及製品抗菌性能測試方法及評價[S].
[4] GB/T 21866-2025 塗膜抗病毒活性和抗菌性測定法[S].
[5] JC/T 897-2014 抗菌陶瓷製品抗菌性能[S].
[6] JC/T 2039-2010 抗菌防黴木質裝飾板[S].
[7] JC/T 939-2004 建築用抗細菌塑料管抗細菌性能[S].
[8] ISO 22196:2011 塑料和其他無孔表麵抗菌活性的測定[S].
[9] JIS Z 2801:2012 抗菌製品抗菌性試驗方法和抗菌效果[S].
[10] ASTM E2149-2020 測定動態接觸條件下固定化抗菌劑抗微生物活性的試驗方法[S].
[11] ASTM E2180-2024聚合材料或疏水材料中的抗菌劑活性標準試驗方法[S].
關注我們

官方公眾號



