隨著人們消費認知的提高,消費者對家用電器的抗菌、防黴性能愈發關注。GB/T 21551.2- 2024 《家用和類似用途電器的抗菌、除菌、淨化功能 第 2 部分:抗菌材料的特殊要求》作為評價家用電器材料及零部件抗菌、防黴性能的關鍵標準迎來全麵升級,標準於2024年12月31日發布,將於2027年1月1日實施,該標準代替了GB 21551.2 - 2010。廣州市微生物研究所集團股份有限公司作為參編單位之一,參與了本標準的起草,並已獲得該標準抗菌、防黴測試方向的CMA和CNAS能力認可。


新標準除結構調整和編輯性改動外,主要修訂內容如下:
一、更改適用範圍。
二、技術要求和實驗方法方麵,在舊版抗菌和防黴性能要求基礎上,新增衛生安全、抗過敏原性能、抗病毒性能、衰減性的要求以及對應試驗方法;同時還完善、優化了抗菌和防黴試驗方法細節以及新增材料抗菌性能試驗(振蕩法)、零部件抗菌性能試驗方法、零部件防黴性能試驗方法(懸掛法);在抗菌性能試驗數據處理方法中除舊版的抗菌率外,新增抗菌對數值來表征測試結果。
三、增加了檢驗規則、標誌和使用標注。
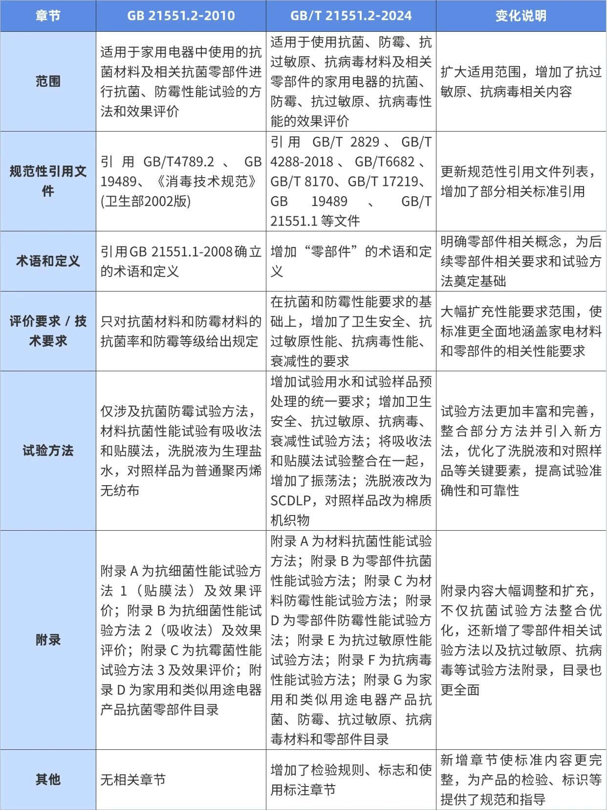
新舊標準的對比:

此次GB/T 21551.2的更新,不僅極大豐富了檢測維度,同時優化及新增多種試驗方法,能更精準、科學地對產品性能進行評價,全方位保障消費者健康權益。此外,增加檢驗規則、標誌和使用標注,有助於規範市場,使消費者能清晰了解產品相關信息,為選購抗菌、防黴家電提供有力參考,推動家電行業健康發展。
guangweijituanjunfangmeichanpinxingnengpingjiajianceshiyanshishiguoneijiaozaokaizhankangjunfangmeijishufuwudejigouzhiyi,zaikangjunfangmeilingyufuwuneirongquanmian,shenshoukehuxinlai。shiyanshizhuanzhuyuguoneiwaikangjunfangmeijianyanjiancejishu,yitongguozhongguojiliangrenzheng(CMA)和中國國家實驗室認可(CNAS),獲資質標準100多個,認可能力參數200多項,涵蓋國內標準、國際(ISO)標準、日本標準、美國標準、歐盟標準。專業為企業提供抗菌、防黴、除蟎、除臭、菌種鑒定和微生物汙染治理與控製等技術服務。
關注我們

官方公眾號



